1. Друзья, в это тяжёлое и непонятное для всех нас время мы просим вас воздержаться от любых упоминаний политики на форуме, - этим ситуации не поможешь, а только возникнут ненужные ссоры и обиды. Это касается также шуток и юмора на тему конфликта. Пусть войны будут только виртуальными, а политики решают разногласия дипломатическим путём. С уважением, администрация Old-Games.RU.

    Скрыть объявление
  2. Пожалуйста, внимательно прочитайте правила раздела.
  3. Если Вы видите это сообщение, значит, вы ещё не зарегистрировались на нашем форуме.

    Зарегистрируйтесь, если вы хотите принять участие в обсуждениях. Перед регистрацией примите к сведению:
    1. Не регистрируйтесь с никами типа asdfdadhgd, 354621 и тому подобными, не несущими смысловой нагрузки (ник должен быть читаемым!): такие пользователи будут сразу заблокированы!
    2. Не регистрируйте больше одной учётной записи. Если у вас возникли проблемы при регистрации, то вы можете воспользоваться формой обратной связи внизу страницы.
    3. Регистрируйтесь с реально существующими E-mail адресами, иначе вы не сможете завершить регистрацию.
    4. Обязательно ознакомьтесь с правилами поведения на нашем форуме, чтобы избежать дальнейших конфликтов и непонимания.
    С уважением, администрация форума Old-Games.RU
    Скрыть объявление

Hard Единая тема о новоделе ретро железа [A unified theme about the remake of retro hardware]

Тема в разделе "Hard & Soft", создана пользователем HotChip, 22 фев 2024.

Метки:
  1. Yuriy_X

    Yuriy_X

    Регистрация:
    27 авг 2018
    Сообщения:
    4.071
    Две недели назад к picogus выпущена новая прошивка 2.1.0. Изменения касаются эмуляции MPU-401:

    MPU-401 simultaneous with all modes

    MPU-401 emulation is now available in all modes. This can enable simultaneous digital sound effects in SB or GUS modes with MIDI output. If you have another MPU-401 card in the system, to prevent conflicts this can be disabled or moved to a different port with the /mpuport option to pgusinit.

    The original MPU mode is still available for titles that require MPU interrupts (titles on this list marked with a 1 require MPU interrupts).
     
    SanTix нравится это.
  2. Yuriy_X

    Yuriy_X

    Регистрация:
    27 авг 2018
    Сообщения:
    4.071
    Несмотря на всю абсурдность затеи, ради интереса попробовал воткнуть в крошку picogus 2.0 (Сергея) громадину DB50XG и пришёл к выводу, что эта платка не вытягивает Ямаху - на низких захлёбывается. На приличных ESS эта же Ямаха звучит намного лучше.
     
    Sirruf нравится это.
  3. HotChip

    HotChip

    Регистрация:
    22 фев 2024
    Сообщения:
    145
    Я тут под пивас досматриваю все 88 золотых видосов Артура (канал OLD Robot)
    И из них наконец узнал кто Вы и каков ваш вклад в тематику новодела. :good:

    Как говорится респект и уважуха, снимаю шляпу :hi:

    Вот пользуясь случаем как у человека понимающего больше гораздо обычных юзеров, хотел спросить.
    Есть ли шансы, что в будущем китайцы по мере развития своих литографических фабов (сейчас спорят сколько нм они там для SoC от Huawei взяли планку, то-ли 7 то-ли все же 5) смогут наладить выпуск SoC для ретро-тематики ?
    Не брать готовые решения как они это сделали с Book/Hand/Pocket (бают что это не все и пеньки на подходе еще будут).
    В любом случае после 65-нм все эти цифры больше мрахетинг и условности, однако для целей ретро думается за глаза и 22-28 нм который железно есть у их SMIC (и под которые они даже сделали свои 100% отечественные литографы).

    Мощностей будет в будущем ИМХО валом просто и с избытком.
    ИИ пузырь скоро лопнет.

    Чего бы при диком росте интереса к ретро им не выпускать условно:
    SoC с Pentium 166MMX и Pentium III 1.4GHz c обвязкой из аудио/видео/ОЗУ/сеть уже на чипе (и того что сумеют скомуниздить и реверсинженирить из доступного, думается по Вудам все точно есть судя по успехам энтузиастов, аналогично и AWE64 Gold/Гуся смогут положить рядом)
    И на их базе продавать мини-ПК на 2/3 литра для ретроманов с нативным уже DP/HDMI из коробки.
    Что бы было эдакое вставил и играй :crazy:

    Как думаете возможно портировать древние архитектуры с их 350-180 нм, под современные 14-22 нм, уложив рядом и все остальное ?
    Документация которая доступна в сети достаточно для создания таких Френки или нужно гораздо больше из закрытого в архивах разработчиков.

    p.s.
    Ни Intel ни Nvidia, ни тем более AMD у которой по части ретро все больше гадость (как раз еще раз убедился что К5/К6 выводок вообще не айс были, кроме Athlon 64 таким точно заморачиваться не будут)
    Им скорее всего вообще вряд-ли нравится интерес народа к ретро.
    Мешает продавать ААА-щит игры современности и топовое железо под них.

    А китайцы ИМХО смогут..... :cool2:

    p.s.s
    Хотя та же Intel если все свои намеченные фабы достроит, куда девать чипы с них собирается интересно.
    +5% в год прироста производительности уже никому нафиг не надо, продажи падают и будут падать.
    Народ в массах слез с 775 сокета и потихоньку пересел на всякие ~ i5-12400 и R5 5600X которых для вордо-браузинг с танками и картошкой еще лет на 5 точно (а то и все 10)
    Новую архитектуру, что бы дать хотя-бы +30% IPC прироста, теперь пилить будут лет 5.

    Intel рассказала о своих десяти крупнейших стройках по всему миру
     
  4. Колючий

    Колючий

    Регистрация:
    6 май 2008
    Сообщения:
    7.277
    Вопрос в деньгах и лицензиях.
    Даже для тех, кто имеет всю документацию, это дорого выйдет при производстве "для ретроманов". А создавать железо примерно с нуля, даже с учётом реверсинжиниринга - совсем такое себе при перспективе небольших серий.
     
  5. HotChip

    HotChip

    Регистрация:
    22 фев 2024
    Сообщения:
    145
    Денег у китайцев надо думать хватает, а на лицензии скоро будет с тем самым прибором. :crazy:
    Да и не думаю, что кто-то прямо бросится судится за реплики архитектур 1995-2005 годов.
    Сами они все равно как собаки на сене (ни за что не будут такие странные вещи делать, для их менеджмента это не по-учебники и разрыв шаблона, не говоря уж о вольницах типа девайсы без UEFI и Intel ME, да ща!).
    Та же Intel вообще ничего не умеет делать не дорого и быстро в наши дни. Все их успехи уже как раз в истории.
    (как они похоронили Intel Optane войдет в учебники).

    Касательно небольших серий, вот что-то стал по просмотрам ютуб-каналов западных посвященных ретро, задумываться, а такие уж они и небольшие.
    В странах запад где население суммарно под миллиард уже немало тех кто в теме, но + надо думать и сам Китай и Индия и другие из ЮВА тоже обретают тех кто в теме ибо да у них население было в массе своей нищее в 90-ее, но не все, да и даже бедные люди хотели потреблять игропродукцию, ибо мир уже тогда был глобализирован.

    Китайцы лучше всех в мире умеют в продажи, и надо думать они не ошиблись когда запустили серию Book/Hand, а позже и Pocket 386 (вряд-ли бы он вообще увидел свет, если бы они не убедились что спрос далеко не штучный).

    Так что тут ИМХО есть перспективы продаж.
    При разумной цене и удачном форм-факторе многие ретроманы дополнят свои коллекции переведя основные конфиги в режим редкого запуска.
    Согласитесь держать на столе несколько мини-ПК куда удобней чем даже BabyAT бандурки. :cool2:

    Угрозу этому потенциальному проекту я скорее вижу со стороны допилки до совершенства 86Box (может и PCem возродится) и их популяризации, когда сборки будут идти в одном архиве сразу с игровой библиотекой (для начала типа 100 лучших игр периода) готовых к работе из коробки....


    з.ы.
    Кстати поднял тут "свяцы" на пенсию по подбору конфиг для полной коллекции железа от А до Я (ну есть такая безумная идея на будущее собрать все от 8086 до Alder Lake)
    Увидел весьма странный "суповой набор": :umnik2:

    P MMX
    Intel Pentium MMX 233MHz Socket 7
    Gigabyte GA-586S2 SiS 5581/5582 (Jessie Pentium PCI/ISA Chipset (75MHz)) Baby-AT
    64MB EDO U-DIMM 168 pin (32MBx2)
    20GB IDE HDD IBM or Seagate or Maxtor or Quantum
    Creative Sound Blaster AWE32 ISA
    Voodoo Rush 6MB EDO PCI

    MS-Dos 7.0 + NC + Windows 98 SE


    PII
    Intel Pentium II 450MHz Slot 1
    ChainTech 6BTM i440BX AGP ATX
    256MB EDO U-DIMM 168 pin (128MBx2)
    80GB IDE HDD IBM or Seagate or Maxtor or Quantum
    Creative Sound Blaster AWE64 Gold ISA
    TSENG ET6100 4.5MB MDRAM PCI
    Voodoo II 12MB EDO PCI x 2 for SLI

    MS-Dos 7.0 + NC + Windows 98 SE


    PIII
    Intel Pentium III 1GHz Socket 370
    MB ? (ASUS CUSL/TUSL ?) AGP ATX
    512MB SDR U-DIMM 168 pin (256MBx2)
    120GB IDE HDD IBM or Seagate or Maxtor or Quantum
    Sound Blaster Live! PCI
    3dfx Voodoo3 3000 16MB AGP2x

    MS-Dos 7.0 + NC + Windows 98 SE


    Это прикидывалось еще задолго до изучения FAQ "библии" дяди Леши :hi:

    А вы как думаете, Форумчане, если бы прилетела волшебная фея и сказала: быстро гоните золотые конфиги ТЗ китайцам для отлива в кремнии, что там следовало бы прописывать ? :rofl:
     
    Последнее редактирование: 13 авг 2024
  6. TheMadLynx

    TheMadLynx

    Хелпер

    Регистрация:
    9 июн 2015
    Сообщения:
    7.635
    Известная тема, на самом деле. У подавляющего большинства стародельных дочек очень горячий аудиовыход. Причём, без какой-либо пользы. Современные (читай, последние 20 лет) стандарты коммутации аудио подразумевают 2.5 - 3 В в пике в линии. А карты типа ямахи прут в районе десятки. Зачем это надо - непонятно. Даже в теории могло бы пригодиться только лишь в одном единственном случае: подключение к высокоомной, но мощной нагрузке, вроде аудиофильских наушников, что для дочерней карты, разумеется, совершенно неактуально. Для почти любых других устройств лучше сделать небольшой мод с понижением уровня.
     
  7. Yuriy_X

    Yuriy_X

    Регистрация:
    27 авг 2018
    Сообщения:
    4.071
    @TheMadLynx, а как сделать этот мод?
     
  8. TheMadLynx

    TheMadLynx

    Хелпер

    Регистрация:
    9 июн 2015
    Сообщения:
    7.635
    @Yuriy_X, готового рецепта у меня нет ввиду отсутствия таковой дочки на руках. Но самый примитивный вариант состоял бы в добавлении резистивного делителя на каждый выходной канал, который пропорционально уменьшил бы выходной уровень сигнала. Чуть более правильный вариант состоит в понижении аналоговой части напряжений, за которую отвечают стабилизаторы IC15 и IC14 в корпусах SOT-89. Тут нужно небольшое понимание схемотехники и маркировки деталей, чтобы подобрать подходящую замену. Например, IC14, судя по маркировке, это Renesas HA178L56UA - стабилизатор 5.6 В положительной полярности с максимальным током 150 mA. IC15 за стабилизацию отрицательного напряжения отвечает. Прежде чем менять их на 3.3 В аналоги, стоит проверить, как организована запитка выходных усилителей (IC12, IC13) и цепей ЦАП (IC6), посмотреть на их даташиты и подумать, не приведёт ли к каким-то нежелательным последствиям планируемое понижение напряжения аналоговой части.
    --- добавлено 14 авг 2024, предыдущее сообщение размещено: 14 авг 2024 ---
    Насколько я вижу по фоткам, самое сомнительное, что понизится напряжение на аналоговой части ЦАП до 3.3 В, в то время как даташит предлагает подавать от 4.5 В и выше. Поэтому нужен эксперимент: выпаять IC14, IC15 и подать с внешнего источника -3.3 В и +3.3 В. И проверить, как работает дочка, устраивает ли новое звучание. Если нормально, тогда искать 3.3 В замену для соответствующих стабилизаторов.
     
    HotChip и Yuriy_X нравится это.
  9. Yuriy_X

    Yuriy_X

    Регистрация:
    27 авг 2018
    Сообщения:
    4.071
    @TheMadLynx, спасибо, интересная информация к размышлению. Замечу, что чип DB50XG неслабо греется, особенно при температуре воздуха в помещении в 30 градусов.
     
  10. Sirruf

    Sirruf

    Регистрация:
    15 авг 2011
    Сообщения:
    133
    Откуда данные по уровню сигнала на выходе дочек?
    Специально не мерил, но ту же ямаху я подключал напрямую к линейному входу звуковой - и без перегрузки.

    А проблема пикогуся, вероятно, в питании, ямаха может жрать пол ампера по 12В, может ли пикугусь такое обеспечить - вопрос.
     
  11. TheMadLynx

    TheMadLynx

    Хелпер

    Регистрация:
    9 июн 2015
    Сообщения:
    7.635
    От людей, которые пытались или даже успешно делали "новоделы" звуковых на современной элементной базе.
    Пикогусь не является источником 12 В. Там просто по меди со слота ISA должны дойти до дочки +5, +12 и -12 В. Крайне маловероятно, что с этим могут быть хоть какие-то проблемы. А вот набортный усилок, запитанный от +3.3 В однополярного напряжения (1.6 В размах), будет делать именно то, что упомянуто в предыдущих сообщениях при подаче на него +/-5 В размаха сигнала с дочки.
    PicoG.png
     
    Sirruf нравится это.
  12. Sirruf

    Sirruf

    Регистрация:
    15 авг 2011
    Сообщения:
    133
    Понятно, спасибо.
    На DB50GX вероятно стоят на выходе ОУ с питанием +-12В, как и на SB16-32.

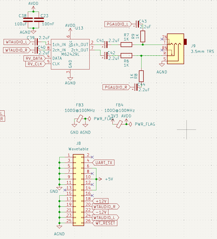
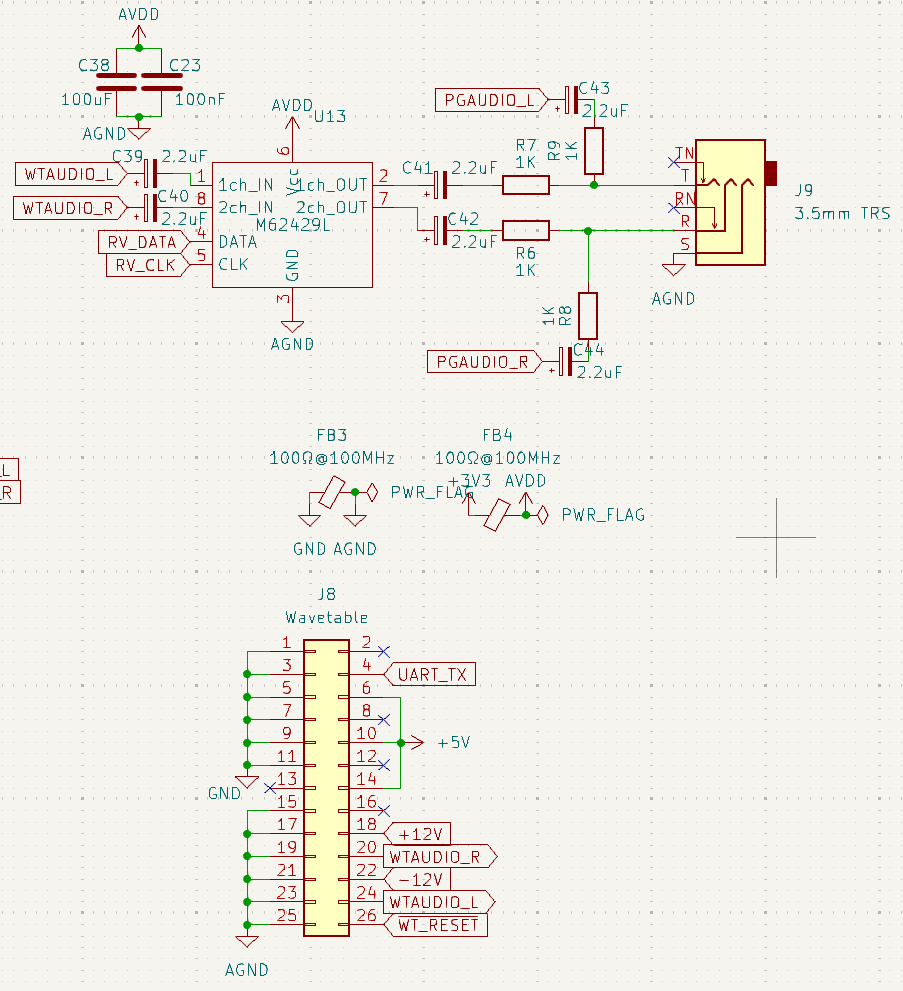
    Нашёл эту схему.
    M62429P - это не усилитель, это цифровой регулятор громкости, с питанием 3,3В и максимальным входным напряжением 1,5В.
    Странное решение.

    01.png
    02.png
     
    TheMadLynx нравится это.
  13. Колючий

    Колючий

    Регистрация:
    6 май 2008
    Сообщения:
    7.277
    Их потому и хватает, что они их не закапывают туда, откуда не будет никакой прибыли. Ты хочешь первопень, вуду, чипсет, контроллеры, звук в духе SB32 + MT32 на одном чипе? Ну так вложи денег в по сути разработку всего этого с нуля. Чтобы оно было дешёвым, нужно выпускать огромными партиями. Но рынок новодельных ретрожелезяк не такой большой. Значит, партия будет мелкая и стоимость одного такого чипа улетает в небеса.
    Не взлетит оно без человека, который захочет по сути пожертвовать на это состояние.
     
    Melcina нравится это.
  14. TheMadLynx

    TheMadLynx

    Хелпер

    Регистрация:
    9 июн 2015
    Сообщения:
    7.635
    Судя по маркировке того, что я вижу на фотографиях, всё же +/-12 там стабилизаторами понижаются до +/-5.6 В. Да и выше этого подавать на вход опорного напряжения для ЦАП (оно общее с операционниками выходными здесь) было бы уже за рамками разрешённого даташитом.
     
  15. Sirruf

    Sirruf

    Регистрация:
    15 авг 2011
    Сообщения:
    133
    Верно. Только не 5,6, а +-5В.
    Стабилизаторы NJM79L00 и NJM78L00.
    Питаются ЦАП и выходные ОУ.

    Специально достал свой экземпляр DD50XG с CHill V и посмотрел.

    А вот что получается на выходе (понажимал ноты в Falcosoft MidiPlayer на максимальной громкости):

    010.png

    Размах до 3,5 - 4В на басовых нотах.


    Что, удалять этот M62429 с пикогуся и заменять перемычками/делителем?
     
    Последнее редактирование: 14 авг 2024
    TheMadLynx нравится это.
  16. TheMadLynx

    TheMadLynx

    Хелпер

    Регистрация:
    9 июн 2015
    Сообщения:
    7.635
    У меня сложилось впечатление, что в разных ревизиях платы немного разные микросхемы использовались. Но это очень несущественная разница, на самом деле, для данного применения.
    По идее, только опорное напряжение ЦАП должно приходить с этих стабилизаторов. На цифровую часть ЦАП должны обычные 5 В со входа дочки идти.
    Моё мнение: не использовать пикогуся со старыми дочками и оставить техническое решение разработчикам пикогуся для следующих ревизий.
    --- добавлено 14 авг 2024, предыдущее сообщение размещено: 14 авг 2024 ---
    И это всё равно больше "неписанного" стандарта в 2.5 В. Лучше хотя бы программно приглушить соответствующим сисексом при загрузке из autoexec, например.
     
  17. Sirruf

    Sirruf

    Регистрация:
    15 авг 2011
    Сообщения:
    133
    Да, так и есть.

    Это решение.

    А игры не меняют эффекты/громкость? Или это только в редких случаях использования GS/XG ?
     
  18. TheMadLynx

    TheMadLynx

    Хелпер

    Регистрация:
    9 июн 2015
    Сообщения:
    7.635
    @Sirruf, через миди можно менять, но это именно каждый файл будет шевелить сам себе по каждому каналу. У любого синтезатора должен быть внешний глобальный блок пост-эффектов, которые добавляются на общий выходной сигнал, и для которого должны быть соответствующие SysEx-команды. У полномасштабных синтов за это дополнительно крутилки и кнопки на панели отвечают. Вот там и нужно подрегулировать глобальную громкость, которую, правда, синт забудет после обесточивания из-за отсутствия батарейки или энергонезависимой памяти для настроек.
     
  19. Yuriy_X

    Yuriy_X

    Регистрация:
    27 авг 2018
    Сообщения:
    4.071
    Моё последнее приобретение из новодельных решений - picoGUS 2.0 - стоит в системе с Pentium 120 МГц. Несмотря на последнее обновление, позволяющее использовать MPU-401 в любых режимах (включая GUS и SB 2.0), я вынужден в паре с ней держать ESS 1868 с MIDI-дочкой, т. к. у picoGUS пока хромает совместимость с SB/SB Pro. А ведь будь она идеальной, можно было бы использовать picoGUS 2.0 для SB 2.0, MPU-401 (с MIDI-дочкой), GUS в тех играх, которые его поддерживают, и убрать "настоящую" звуковушку с получением максимально чистого звука без наводок. Надеюсь, режим SB со временем допилят.
     
    Последнее редактирование: 30 авг 2024
    HotChip нравится это.
  20. TheMadLynx

    TheMadLynx

    Хелпер

    Регистрация:
    9 июн 2015
    Сообщения:
    7.635
    Ещё один новодел. В этот раз с задачей получить максимальную дос-совместимость при минимальных размерах и шуме БЕЗ визитов на барахолку или в кладовку за старым железом:


    Когда кто-нибудь решит наконец вопрос с эмуляцией сидюков с аудио - задачу можно будет считать полностью выполненной.
     
    Последнее редактирование: 8 сен 2024
    HotChip, STOCK, Колючий и ещё 1-му нравится это.
  1. На этом сайте используются файлы cookie, чтобы персонализировать содержимое, хранить Ваши предпочтения и держать Вас авторизованным в системе, если Вы зарегистрировались.
    Продолжая пользоваться данным сайтом, Вы соглашаетесь на использование нами Ваших файлов cookie.
    Скрыть объявление