1. Друзья, в это тяжёлое и непонятное для всех нас время мы просим вас воздержаться от любых упоминаний политики на форуме, - этим ситуации не поможешь, а только возникнут ненужные ссоры и обиды. Это касается также шуток и юмора на тему конфликта. Пусть войны будут только виртуальными, а политики решают разногласия дипломатическим путём. С уважением, администрация Old-Games.RU.

    Скрыть объявление
  2. Пожалуйста, внимательно прочитайте правила раздела.
  3. Если Вы видите это сообщение, значит, вы ещё не зарегистрировались на нашем форуме.

    Зарегистрируйтесь, если вы хотите принять участие в обсуждениях. Перед регистрацией примите к сведению:
    1. Не регистрируйтесь с никами типа asdfdadhgd, 354621 и тому подобными, не несущими смысловой нагрузки (ник должен быть читаемым!): такие пользователи будут сразу заблокированы!
    2. Не регистрируйте больше одной учётной записи. Если у вас возникли проблемы при регистрации, то вы можете воспользоваться формой обратной связи внизу страницы.
    3. Регистрируйтесь с реально существующими E-mail адресами, иначе вы не сможете завершить регистрацию.
    4. Обязательно ознакомьтесь с правилами поведения на нашем форуме, чтобы избежать дальнейших конфликтов и непонимания.
    С уважением, администрация форума Old-Games.RU
    Скрыть объявление

серия The Evil Within/Psychobreak

Тема в разделе "PC Игры", создана пользователем O_O, 21 апр 2013.

  1. O_O

    O_O

    Регистрация:
    26 авг 2010
    Сообщения:
    106
    The Evil Within

    cdd29593a332f3ea0d293490b3bc693a.jpg
    Новая игра от Синдзи Миками
    Teaser Trailer

    Разработчик: Bethesda
    Жанр: Action/Horror
    Дата выхода: 2014
    Официальный сайт: http://theevilwithin.com/
    Об игре

    Скриншоты и арты
     
    Последнее редактирование модератором: 12 июн 2015
    Caleb Cabal, B13, Evil Snake и ещё 1-му нравится это.
  2. Gamerun

    Gamerun

    Хелпер

    Регистрация:
    13 июн 2010
    Сообщения:
    9.265
    Серия Batman: Arkham, где лучше и мир (то есть, уровни), и стелс, и боевая система, а необходимости в крафте нет.
    На которых внимания не заострялось.
    Почему бы не пойти дальше и не сделать возможность пройти игру до конца без сражений, а боссов сделать как в Zelda-играх или старой Alone in the Dark?
    А так:
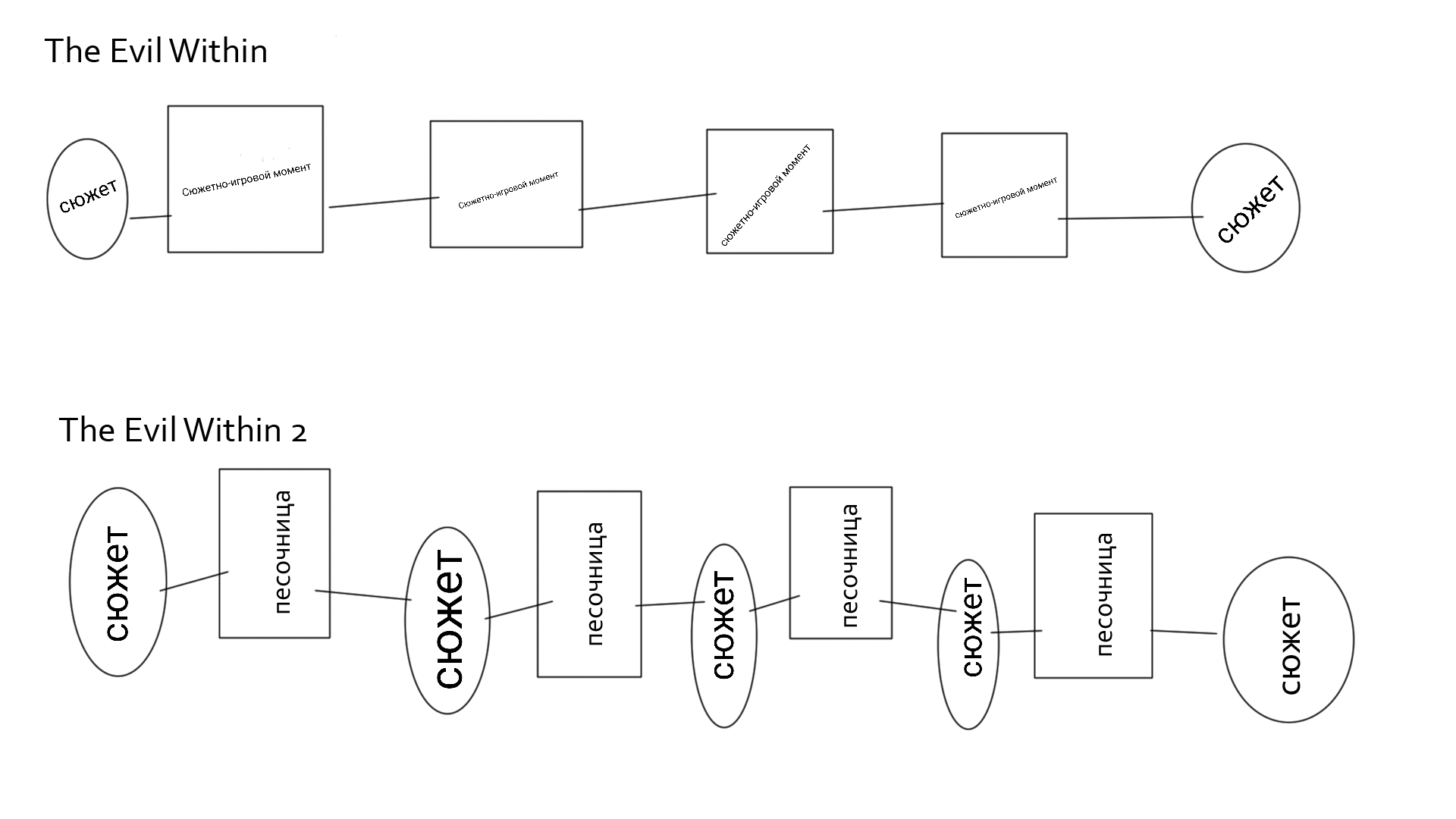
    Evil Within 1 - проходим линейный набор уровней, где основное время уходит на бои, а некоторое разнообразие вносят моменты стелса, эксплоринга и битв с боссами.
    Evil Within 2 - изучаем условно-открытые локации, где сконцентрирован весь стелс и эксплоринг, но продвигаясь по сюжету все сводится к, как правило, линейным сегментам со сражениями если не с обычными мобами, то обязательно боссами.
    То, что играть стало удобнее в силу изменения механик, не отменяет того, что это то же самое, что и первая, сделанная в более простом и понятном виде.
    Передергивать не нужно, Dead Space 2 и Mass Effect 2 были упомянуты в контексте не просто так. Также EW2 повествовательно выстроен как первая часть, разница лишь в условно-открытых локациях между сюжетно-линейными сегментами.
    Хоть что-то интересное в борьбе с зомби, когда игр с ними или про них крайне много.
    Как в любой песочнице и современной игре.
    Потому что сущностно все остается тем же самым. Форму поменяли, но не содержание. Как XCOM 2.
    Почему нельзя сделать тоже самое, но с Рувиком? Вместо этого представляют персонажейвозможный спойлер.
    Насколько понял, на обычных сложностях из-за отсутствия проблем с количеством припасов, почти всегда можно играть как в экшн, сводя процесс к схеме "нафармил всего побольше перед сюжетным сегментом". А сюжетных сегментов хватает и делать это можно практически каждый раз перед следующим. Максимальная сложность вводит ограничения близкие к первой игре, однако это и делает EW2 той же игрой, что и первая, только с условно-открытыми локациями.
    Хватает людей, которым нравиться XCOM от Firaxis, однако она беззуба перед старыми играми серии и скучна сама по себе из-за двуфазовой боевой системы и механики предопределения событий в бою, делая важный аспект пошаговых тактик скучным и не интересным. И XCOM 2 делает то же самое, что и Evil Within 2 - меняет форму, но не содержание.
    Просьба пояснить. А в концовке было хоть что-то более-менее интересное с точки зрения сюжета.
    Забавно: в пример приводятся RE1, хотя Evil Within больше полагается на RE4, который, насколько мне известно, линеен. По такой логике выходит, что EW2 лучше потому что больше похож на RE1, а EW несмотря на RE4 плох. Что снова вызывает сомнения так ли уж хороша RE4, если воспроизведение RE1 нравиться больше. И, может быть, лучше вместо EW2 играть в старые части RE до 4?
    Пример Dead Space показывает, что не обязательно. И в старом Alone in the Dark не сказать, что много нужны в сражениях, коих там немного (а часть можно избежать), компенсируя это квестовым компонентом (поиск предметов и мест их использования).
     
  3. Sylvester

    Sylvester

    Регистрация:
    10 дек 2012
    Сообщения:
    3.957
    а при чем тут Batman Arkham, если речь шла об хоррорах?

    стелс и эксплоринг не сконцентрированы в условно открытых локациях, они лишь в открытых локациях расцветают.

    так а в чем проблема? Сначала говорите что TEW2 ничего полезного из первого не вынесла, а теперь вдруг это то же самое, но в более понятном виде.

    В TEW2 крафтинг представляет собой важный элемент менеджмента ресурсов. Собранные детали представляют собой запас на черный день, который нельзя потратить сходу (необходимо найти верстак в комнате сохранения), но который и не занимает место в инвентаре (т.е. материалов можно нести сколько угодно). Таким образом по сути крафтинг в TEW2 мало чем отличается от возможности складывать запасные патроны и лечилки в бездонный сундук из старых резидентов. Где тут сходство с крафтингом из современных песочниц типа fallout 4 - ума не приложу.

    я только что расписал как крафтинг повлиял на геймплей, а мне в ответ "все осталется тем же самым". Окей.

    потому что без своей машины и родового имущества Рувик - просто бомж в смирительной рубашке, и страшная корпорация представляет собой куда б0льшую угрозу. Да и вполне логично не концентрировать серию на одном и том же антагонисте, а попытаться расширить вселенную.

    А в первом TEW даже нафармить и подготовиться нельзя, поскольку герой может нести на себе 10 пулек к револьверу, четыре патрона к ружью и только дюжину спичек. Эти жалкие крохи тут же тратятся на первом же боевом столкновении, а затем сразу же восполняются благодаря луту с монстров и рассованным по арене коробкам.

    как будто это плохо.

    мм, при чем тут XCOM? Мы ведь сравниваем TEW1 и TEW2, а не новые XCOM и старые XCOM.

    Начало первого TEW - главгерои прибывают в госпиталь, кругом кровища и трупы. Позже выясняется что у Рувика нет сил за пределами STEM - так откуда тогда взялись трупы с кровищей? Стало быть начало игры в госпитале тоже было в STEM. Но затем игра заканчивается тем, что уставший главгерой покидает госпиталь в окружении прибывшей подмоги и спецназа, и кругом по прежнему кровища. Так главгерой всё таки не покинул STEM? Вроде бы интересная заявка на тему "что реально а что нет", вот только в итоге разработчики явно говорят нам что главгерой и Рувик оба покинули STEM.

    RE4, несмотря на уход в экшен, по прежнему сохраняет некую тактическую свободу и менеджмент ресурсов. Да и в принципе как экшен он гораздо лучше что TEW1, что TEW2. Вот только TEW1 - кривой линейный экшен с минимумом тактической свободы, а TEW2 - менее кривой и менее линейный экшен с небольшим элементом свободы, который к тому же пытается вернуть некоторые олдскульные элементы.

    Вообще я не являюсь строго фанатом RE1-2-3 или строго фанатом новых резиков с заплечной камерой, по мне так две лучшие игры в серии это RE1 Remake и RE4 (и RE2 Remake где то очень близко к ним).

    Dead Space выезжает за счет стильного техноготичного арт-дирекшена и отличного звука, в геймплейном плане как хоррор он вообще никакой - после пинка ногой из каждого трупа выпадает ништяк, бои одинаковые, скриптовых сцен с вылезающими из стен мобами после подбирания светящегося предмета едва ли не больше чем зомбаков в шкафах в Doom 3.

    поиск вещей приводит к бэктрекингу, бэктрекинг (если реализован верно) придает игре тактическую глубину. Как раз первый Резик и обогатил формулу Alone in the Dark.
     
    silent_fog и Eraser нравится это.
  4. AlexDC Рябь на море Дирака

    AlexDC

    Регистрация:
    30 мар 2009
    Сообщения:
    1.620
    Ну как сказать.. на 50: прорывных идей там 50% неудачных, кмк.

    Тем не менее, то что главный герой и есть киллер - просто адски тупая идея. Даже в "Видок" она мне показалась туповатой.

    Зато там лор и сюжет выезжают.

    Kain and Lynch вчера только закончили в коопе проходить. Мрачная беспросветная игра. Интересная, но кривовато сделанная.
    Концовок аж две, и обе на диво закономерные.

    Порвало от смеха

    Вы тут про жанр психологического хоррора или боди хоррора обсуждаете? Если второе, то Дед Спейс вполне легитимно упоминать.

    И хуже чем Ре5 и Ре6 соответственно.
     
    Последнее редактирование модератором: 4 июл 2019
    Intelligence нравится это.
  5. Грендель Pub rocker

    Грендель

    Регистрация:
    18 авг 2008
    Сообщения:
    2.321
    @Eraser, для меня главной бедой РЕ7 стала привязка к серии РЕ. Тема биооружия в этой игре лишняя.
     
    AlexDC нравится это.
  6. Eraser Чистильщик

    Eraser

    Хелпер

    Регистрация:
    29 дек 2001
    Сообщения:
    10.735
    @Грендель, ну надо ж как-то было объяснить унылую неуязвимость Джека.
     
  7. Mel Shlemming Кровавый большевик

    Mel Shlemming

    Регистрация:
    17 май 2014
    Сообщения:
    2.640
    Да это по сути тот же самый Биркин.
     
  8. Gamerun

    Gamerun

    Хелпер

    Регистрация:
    13 июн 2010
    Сообщения:
    9.265
    При прочих равных, имеем экшены с условно-открытым миром со стелсом, боями и сюжетными сегментами. Однако в Batman: Arkham при этих вводных играть интересно, а в EW2 нет, потому что ни один из элементов не сбалансирован на том же уровне проработки (и то, и то AAA-игры стоит заметить). И да - многие отмечают что EW2 больше экшн, чем ужастик (как Dead Space 2).
    Такая себе попытка парировать, так как не дает ответа чем принципиально отличаются EW1 и EW2, если из последней убрать условно-открытые локации, крафт и возможность брать больше припасов с собой.
    Игровой процесс стал проще и понятнее за счет условно-открытых локаций, крафта и возможности брать больше припасов с собой. Если бы этого не было бы, то, предполагаю, EW2 ругали бы так же, что и первую, отмечая только, что стелс и стрельба стали лучше, но теперь это боевик в духе RE5-6, который все равно играется интереснее первой части за счет улучшений (с точки зрения игроков). А то что игра в результате серая, одноразовая и пустая - это не важно. Зачем тратить время на серую и пустую игру при наличии лучших игр?
    Если не путаю, в The Last of Us есть нечто похожее по крафту, может быть есть еще игры с чем-то подобным.
    Такое себе расширение мира, когда в конце возможные спойлеры, прямо как в Mass Effect 2. И возникает вопрос как быть различным Вязовам, Чужим, Чакки и прочих ужастиках, весь смысл которых именно в антагонистах.
    И на ваш взгляд это проблема, это плохо? я на это смотрю иначе - EW1, в целом, проходная игра, которая проходится оставляя после не самые приятные впечатления и жалость, что несколько хороших моментов находятся в такой игре, а единственная потенциально интересная интрига находится лишь в концовке. EW2 повторяет это, добавляя элементы, которые ближе, по меньшей мере, современным игрокам в силу особенностей современных больших игр, если можно так сказать, теряя по дороге толики того, что было хоть как-то интересно в первой игре.
    Забавно - говорить что EW2 лучше, но при этом соглашаться что это EW1, хотя об этом и говорю среди прочего, только отмечаю, что эти улучшения делают её серой, пустой и не интересной на фоне других игр, которые лучше нее. Зачем тратить время на не самую лучшую игру?
    Потому что это пример, когда делают тоже самое и при этом хвалят больше чем в первую игру, несмотря на то, что реальных изменений сделано не было, лишь внесены исправления, чтобы больше угодить людям и/или следовать тенденциям или просто смена антуража (смена формы) без изменения содержания (двуфазовая пошаговая система, механика предопределения событий в бою).
    Этот момент смущает. Правильно ли понимаю, что имеются ввиду дополнения к первой и EW2? Потому что без них в EW1 вроде как нет пояснений на этот счет.
    Интересное высказывание, жаль пока не добрался до RE4, чтобы сравнить. Пока что, могу понять вашу логику так, что если нет менеджмента ресурсов и возможностей в сражениях с противниками, то игра не очень и всякие усложнения делают экшн-составляющую не интересной и неприятной. EW2 выглядит с такой точки зрения улучшением во всех аспектах.
    Мне же, как человеку со сложными отношениями с современными экшенами от третьего лица, EW2 не видится таким уж улучшением, а видится как игра, в которой то немногое, что было интересно или запоминалось в первой части, убрали и осталась просто серая, проходная игра на один раз, в которой при этом нужно делать все тоже самое, только уже методом "прошел кусок сюжета, сбегал в открытую локацию собрать лут, пошел дальше по сюжету" и так до победного. Вместо того, чтобы вести строго по сюжету, предлагают самого себя развлекать перед очередным сюжетным моментом, однако баланс не выстроен столь хорошо, чтобы это было естественно, как сделано в серии Batman: Arkham. И EW2 в этом аспекте сильно не дотягивает, что с учетом качества игры в целом, не очень характеризует её с лучшей стороны. Возможно, что любая игра построенная похожим образом будет лучше EW2.
    На счет сказанного вопросов у меня нет, однако я хотел сказать другое: на мой взгляд, Survival horror не обязательно должен быть про бои (тем более сюжетно обязательные), менеджмент ресурсов и тактику (для боев). и лично меня в практически всех представителях жанра смущает именно этот аспект, который до сих пор никто не отбалансил с остальными аспектами так, чтобы это было естественно, как в серии Batman: Arkham, которая мне видится лучшим образцом для создания возможных Survival horror с открытым миром: чтобы можно было пройти всю игру без боев, чтобы боссы были проходимы не в стиле "сними невидимую линейку жизни", а как в Zelda-серии или чтобы были головоломки или целые спец-механики связанные с ними, чтобы было интересно изучать мир и собирать необязательные вещи. Сделало ли бы это EW2 лучше, по меньшей мере, в моих глазах? Безусловно. Однако, то что есть в EW2 нынешнем я могу терпеть только если игра линейна, как первая часть и/или серия Dead Space. Когда же мне предлагают то же самое, но в условиях условно-открытых локаций или открытого мира - нет, я такую трату времени терпеть на намерен.
    Можно конечно возразить что есть Deadly Premonition, однако она одна такая более-менее известная из близкого к Survival horror и после чтения разной информации по ней она не выглядит такой уж интересной и к тому же она одна из тех игр, первое впечатление о которых тем лучше, чем меньше ты о них знаешь. Однако мне такой подход к проявлению к игре интереса не нравиться, о чем писал ранее.

    Да как-то нет.
     
  9. silent_fog Silence is broken

    silent_fog

    Модератор

    Регистрация:
    1 июл 2007
    Сообщения:
    2.829
    Просто на секундочку напоминаю что в ололоужастеге TEW1 есть турельные секции в количестве более одной. Ну так, на всякий пожарный. Как и в первом дедспейсе. Как хорроры - выеденного яйца не стоят оба, вообще.
     
  10. Eraser Чистильщик

    Eraser

    Хелпер

    Регистрация:
    29 дек 2001
    Сообщения:
    10.735
    Гипертрофированный.

    Биркина, по крайней мере, при каждой встрече можно было уложить отдохнуть тупо хорошей порцией свинца в башку, а Бейкер за пределами боссфайт-площадок вообще неуязвим, в первом боссфайте тоже.
     
  11. Sylvester

    Sylvester

    Регистрация:
    10 дек 2012
    Сообщения:
    3.957
    в Бэтмане отсутствует менеджмент ресурсов, столкновения с врагами происходят в строго отведенных для этого аренах с гаргульями и специальными точками где игрок может завалить противника одним нажатием кнопки, нет выбора "сражаться или убегать" - если враги вооружены дубинками, то их неизбежно приходится избивать, если вооружены огнестрелом - всегда стелс. К тому же начиная со второй части появляется большой и напичканный "юбисофт-активностями" открытый мир. Мне нравится серия Arkham (за исключением последней игры), но ни один из бэтманов не предоставляет какого либо серьезного челленджа и не заставляет игрока задуматься о каких либо геймплейных проблемах кроме сиюминутных. В Бэтмане нет промежуточного состояния между "все идеально" и "я сдох и отправляюсь на чекпойнт", потому что здоровье авторегенерирует а гаджеты бесконечные.

    Так что это "Однако в Batman: Arkham при этих вводных играть интересно, а в EW2 нет, потому что ни один из элементов не сбалансирован на том же уровне проработки" - субъективщина.

    TEW1:
    1) сильно ограниченный инвентарь не дает возможности накопить припасов;
    2) падающий с убитых зомбаков лут является костылём геймдизайна, поскольку спасает игрока от возможности оказаться в трудной ситуации если он оказался без патронов и лечилок;
    3) крайне линейные локации с очень редкой возможностью свернуть с критического пути и без возможности вернуться назад лишают игрока возможности приберечь найденные патроны/лечилку, оставив на месте.
    TEW2:
    1) введенная система крафтинга позволяет нести на себе всяких хлам, который нельзя использовать сразу после подбирания, но который можно сконвертировать в боеприпасы/аптечки в комнате сохранения - это решает проблему невозможности накопить припасов, не ломая баланс;
    2) костыль с падающим лутом остался, но включается только в редких экшен-эпизодах, где у игрока нет возможности покинуть арену с мобами (типа хижины в лесу или огненного купола в конце игры);
    3) полуоткрытые локации позволяют игроку отдохнуть от тесных коридоров, позволяют игроку выбрать свой маршрут исследования и использовать стелс чтобы обходить врагов, полны мелких секретов с припасами, а заставляют игрока быть осторожным с тратой патронов и аптечек (так как можно легко заагрить сразу кучу врагов со всех сторон).

    Я надеюсь после этого расписывания я не получу ответ в духе "это ничего не значит, принципиальной разницы нет".

    сиквел стал лучше, а если бы не стал, то его бы ругали как и первую часть. Трудно не согласиться.

    што? RE5-6 - мультиплеерные кооперативные боевики с ордами монстров и безо всякого стелса. Если на то пошло, то это первый TEW ближе к RE6 своими тесными и плохо задизайненными уровнями.

    то есть мы соглашаемся с тем, что механически сиквел стал лучше, но потерял в колоритности (о чем я сам давно написал).

    не нужно преувеличивать, TEW2 не такая серая и пустая. Учитывая скудность жанра, пропускать её нельзя.

    TLOU это не песочница.

    Мне тоже не понравилась чрезмерно слащавая концовка, но учитывая то что игра к хренам провалилась в продажах, то сиквела мы точно не увидим. Стало быть лучше такая концовка, чем клиффхэнгер.

    я говорил о менеджменте ресурсов, который в первой игре почти отсутствовал, и появление которого в сиквеле дало геймплею глубину.

    я не соглашался что TEW1 лучше. Я ответил "как будто это плохо" на условно открытые локации, положительные стороны которых я уже расписывал.

    я в новые XCOM не играл и судить не могу, но разве не это должны делать сиквелы - базироваться на оригинале, внося изменения основываясь на полученных отзывах?

    в дополнениях объяснили, что главных героев засосало в STEM дистанционно, пока они ехали в машине. Откуда взялись трупы в госпитале в самом конце - неясно, ведь Рувик всё таки сбежал (в TEW2 есть дополнительная сценка перед титрами).

    в Batman Arkham игра слишком четко делится на "стелс-сегменты", "beat-em-up сегменты" и "эксплорейшен-сегменты", что выглядит неестественно и gamey, но было сделано поскольку индивидуальные куски проще дизайнить.

    ну всё ясно - просто вы нелюбитель жанра. Надо было сразу сказать.

    Если превратить сурвайвл-хоррор в бетмана или зелду, то он перестанет быть сурвайвл хоррором. Как я выше написал, в Бетмане не о чем волноваться кроме сиюминутных столкновений, он слишком простой и не ставит перед игроком серьезных задач. Смысл survival horror - вызывать у игрока беспокойство, в том числе и долговременное. Кто нафиг будет бояться в Resident Evil, если у игрока будут бесконечные гаджеты и боеприпасы, авторегенерация, множество путей отступления, возможность навалять любому врагу и возможность завалить босса решив простенькую гиммик-загадку?

    Deadly Premonition это не совсем хоррор.
     
    AlexDC, silent_fog и Eraser нравится это.
  12. Грендель Pub rocker

    Грендель

    Регистрация:
    18 авг 2008
    Сообщения:
    2.321
    @Eraser, а как в слэшерах объясняют неубиваемость злодеев? Никак зачастую. См. Хэллоуин тот же. Ну или оккультное объяснение - тут оно было бы логичнее, как ни странно.
     
  13. Kseraks пропащий задрот

    Kseraks

    Регистрация:
    13 фев 2015
    Сообщения:
    2.512
    И не совсем игра.
     
  14. Eraser Чистильщик

    Eraser

    Хелпер

    Регистрация:
    29 дек 2001
    Сообщения:
    10.735
    @Грендель, в слэшерах, когда злодею отпиливают примерно 65% тела прямо в кадре - это таки конец фильма, последняя девочка спаслась, раньше сиквела никто не воскреснет. Даже оккультное зло прямо на месте его не поднимет.

    А вообще в резидентах более-менее адекватное изображение биосолдат было только в самой первой части. Без всей этой херомантии вроде мгновенной регенерации ЛЮБЫХ полученных повреждений, майнд-контроля и прочего фэнтези.
     
  15. Gamerun

    Gamerun

    Хелпер

    Регистрация:
    13 июн 2010
    Сообщения:
    9.265
    Не могу согласиться в полной мере - в EW2, как и в большинстве современных игр с условно-открытым или открытым миром ты либо проходишь сюжет, либо развлекаешься в песочнице. Какой-то синергии между этими двумя частями игры, на мой взгляд, нет, в отличие от Batman: Arkham.
    По сути, аргументация исходит из боевой системы и сопутствующем к ней. Я, однако, ничего о ней не говорю, а указываю на другие вещи, которые мне видятся идентичными с первой. во всяком случае, построение игрового процесса у EW1 и EW2 я вижу так:
    А если что-то убирать у EW2, то может выйти так:
    Лично мои выводы таковы, что в рамках survival horror, я могу терпеть EW1, получая концентрированный игровой опыт (какой бы проблемный он ни был для игрока), в процессе получения которого не нужно на что-то отвлекаться. В EW2 этот игровой опыт сделан дозированным за счет элементов, чья реализация вызывает, по меньшей мере, у меня ассоциации с другими играми, не являющиеся survival horror и которые, на мой взгляд, лучше реализуют схему используемую EW2.

    Зависит от контекста вопроса. В теории - да. В случае с XCOM 2 от Firaxis - нет, так как в том и дело что изменений нет, кроме формы (была база - вот тебе корабль; были страны - вот тебе повстанцы в разных точках земного шара и так в том же духе).
    Как будто что-то плохое, извиняюсь за выражение.
    Alien: Isolation, Clock Tower и некоторые другие схожие игры показывают, что survival horror может быть без боев или быть реализованными в ином виде не время основным элементам, характерным для жанра. Alien: Isolation, к слову, мне также видится примером для survival horror, так как боев немного, не все из них обязательны и напряжение они вызывают, но не до такой степени, что застрял в одном месте прохождения и все никак пройти не можешь как может быть в Dead Space или другом survival horror с большой долей экшена.
    Мне не столько не нравиться survival horror как жанр, сколько не нравиться реализация части игрового процесса в некоторых основных известных играх.
    В качестве другого примера можно взять Rule of Rose, которая, на мой взгляд, куда отвратнее в игровом процессе, чем The Evil Within, особенно боевая система. В иной реализации она была бы куда лучше, в том числе и как survival horror, при любопытном сюжете и атмосфере.
    Не стоит также понимать буквально мои слова о Batman: Arkham и Zelda - что мешает взять их идеи за основу и адаптировать под survival horror? это было бы интересно посмотреть.
     
  16. Sylvester

    Sylvester

    Регистрация:
    10 дек 2012
    Сообщения:
    3.957
    В TEW2 нет как таковой песочницы. Тамошние открытые локации отличаются от линейных лишь тем, что у игрока есть чуть больше опций, чем просто "идти вперед". В первом TEW тоже была пара таких локаций, пусть и гораздо меньших размеров - деревня в начале игры, и какие то разрушенные постройки (где в главгероя стреляют металлическими копьями из башни).

    а какая синергия в Batman Arkham? Призы риддлера, раскрывающие лор комиксов что ли? Разделение "данжен / оверворлд" там еще более очевидно.

    в первом TEW сюжет как таковой появлялся лишь во второй половине игры, и занимал очень маленький её объем. Шатаемся наугад в странных локациях, вдруг появляется знакомый персонаж, следует за нами пару минут, и затем исчезает при странных обстоятельствах. Снова шатаемся наугад еще пару часов. В TEW2 у главного героя всегда есть мотивация и цель, куда нужно двигать дальше. И да, полуоткрытых локаций там всего две, и в них достаточное количество сюжетного контента (те же воспоминания агентов Мобиуса).

    что такое игровой опыт то, просмотр катсцен что ли? Если уж на то пошло, это вторая игра дает нормальный игровой опыт, позволяя игроку принимать решения.

    сами же выше написали про "синергию".

    Clock Tower - хоррор, но практически не survival - это все равно что адвенчура, где иногда можно умереть. Хорроры без боевой системы это практически другой жанр, полагающийся на другие приёмы.

    Чужой доказал, что прятаться от врагов на протяжении 20 часов будет крайне утомительно, если игра не предложит чего нибудь взамен боевой системы. И да, сюжет в нём тоже занимает от силы 5% от всего игрового времени.

    это ы разные игры. Я всё равно не понимаю как можно говорить "предпочитаю кривую и плохо задизайненную линейную игру, потому что она не тратит моё время на исследование больших локаций, чем гораздо более цельную игру с этими самими большими локациями".

    основные элементы этих серий не являются чем либо уникальным, обе являются экшен-адвенчурами от третьего лица. Возьмем Бэтмана - некий изолированный от окружающего мира сеттинг, полуоткрытые локации, прокачка перков, стелс, для поощрения исследования тут и там раскиданные сюжетные кусочки, у главгероя есть гаджеты, сразу залезть в любую локацию нельзя поскольку прогресс залочен в духе метроидваний. Добавляем survival horror-ские особенности (другая боевая система, более опасные враги, необходимость следить за припасами), и что мы получаем? The Evil Within 2. Изменим формулу и получим Dead Rising, совсем другую игру. Сменим камеру, боевую систему и темп геймплея, и выходит System Shock.
     
  17. Gamerun

    Gamerun

    Хелпер

    Регистрация:
    13 июн 2010
    Сообщения:
    9.265
    Почему? И там, и там сюжетно-ориентированная игра с боями (даже боссы есть), разве что квестовых элементов в Rule of Rose больше. Если в вашем понимании survival предполагает поиск и экономию боеприпасов и прочее подобное, то, на мой взгляд, это не единственное, из чего можно сделать survival и horror.
    The Evil Within 2, на мой взгляд, как раз не идет в этом направлении до конца, вследствие чего предпочту другие игры, в которых тоже самое, но лучше, пусть это и не survival horror'ы.
     
  18. Sylvester

    Sylvester

    Регистрация:
    10 дек 2012
    Сообщения:
    3.957
    необязательно боеприпасов, но некий менеджмент и нехватка должны быть, иначе игра превращается либо в адвенчуру, либо к полный экшен.

    движение до конца в определенном направлении уведёт игру в сторону от изначального концепта, не сделав её ни лучше, ни хуже. Для добавления возможности избегать всех монстров в стелсе придется перелопачивать все уровни, делая их более нелинейными, а также добавлять новые игровые механики (не всю же игру бросать бутылки для отвлечения). Для добавления полноценного инвентаря (с необходимостью избавляться от лишних патронов или оружия если не хватает места для сюжетного ключа) нужно будет добавлять хранилище, и реализовывать постоянный к нему доступ (опять же перелопачивая все уровни, изменяя их размер и добавляя шорткаты для уменьшения количества лишнего бэктрекинга). В результате выходит нечто совсем другое.

    Тот же Batman не идет до конца ни в стелс, ни в бит-эм-ап - есть множество других игр, в которых стелс или процесс избиения гопников реализованы лучше. Это не значит что Batman - серая посредственность.
     
  19. Gamerun

    Gamerun

    Хелпер

    Регистрация:
    13 июн 2010
    Сообщения:
    9.265
    Смотря как балансить. The Legend of Zelda: Breath of the Wild и The Legend of Zelda: Majora’s Mask реализовали открытый мир и механику циклов соответственно принеся в жертву комплексность подземелий, которая была в большей части остальных игр. При этом быть Action-Adventure они не перестали, просто походить стали либо в большую, либо в меньшую сторону/степень.
    Передергивать не стоит. Игры про стелс и beat'em up есть иные поджанры, о которых речи не шло. Речь шла о контексте условно-открытого/открытого мира, в рамках чего Batman: Arkham приводится как пример.
     
  20. Sylvester

    Sylvester

    Регистрация:
    10 дек 2012
    Сообщения:
    3.957
    Тем не менее есть множество людей, которые хвалят BotW и говорят что вкусив свободы возвращаться к старым зелдам не могут, а есть множество людей, которым ботва не зашла из за отсутствия комплексных подземелий. Стало быть Ботва ушла в сторону от оригинальных концептов, не став однозначно лучше или хуже.

    оверворлд в Batman Arkham Asulum был спланирован так потому, что игроку придется путешествовать по нему несколько раз (между прохождениями каждого условного данжена). Кроме того в Asylum бэтман открывает новые гаджеты, которые в свою очередь дают игроку возможность открывать новые секреты.

    В TEW2 возвращаться в пройденную открытую локацию игрока не заставляют (за вычетом конца игры, где эта локация преображена до неузнаваемости и в которой всё равно мы проводим лишь несколько минут). В связи с этим наполнять её кучей секретов, коллектиблсов и прочих активностей так же нет смысла. Открытые локации TEW2 это не оверворлд.
     
    AlexDC нравится это.
  21. Ogr 2 лол

    Ogr 2

    Хелпер Переводчик

    Регистрация:
    25 мар 2008
    Сообщения:
    6.832
    в первую очередь из за отсутствия сюжета = отсутствия комплексного приключения. ну и данжоны слепленные на коленке тоже режут глаз.
     
    AlexDC нравится это.
  1. На этом сайте используются файлы cookie, чтобы персонализировать содержимое, хранить Ваши предпочтения и держать Вас авторизованным в системе, если Вы зарегистрировались.
    Продолжая пользоваться данным сайтом, Вы соглашаетесь на использование нами Ваших файлов cookie.
    Скрыть объявление