1. Друзья, в это тяжёлое и непонятное для всех нас время мы просим вас воздержаться от любых упоминаний политики на форуме, - этим ситуации не поможешь, а только возникнут ненужные ссоры и обиды. Это касается также шуток и юмора на тему конфликта. Пусть войны будут только виртуальными, а политики решают разногласия дипломатическим путём. С уважением, администрация Old-Games.RU.

    Скрыть объявление
  2. Пожалуйста, внимательно прочитайте правила раздела.
  3. Если Вы видите это сообщение, значит, вы ещё не зарегистрировались на нашем форуме.

    Зарегистрируйтесь, если вы хотите принять участие в обсуждениях. Перед регистрацией примите к сведению:
    1. Не регистрируйтесь с никами типа asdfdadhgd, 354621 и тому подобными, не несущими смысловой нагрузки (ник должен быть читаемым!): такие пользователи будут сразу заблокированы!
    2. Не регистрируйте больше одной учётной записи. Если у вас возникли проблемы при регистрации, то вы можете воспользоваться формой обратной связи внизу страницы.
    3. Регистрируйтесь с реально существующими E-mail адресами, иначе вы не сможете завершить регистрацию.
    4. Обязательно ознакомьтесь с правилами поведения на нашем форуме, чтобы избежать дальнейших конфликтов и непонимания.
    С уважением, администрация форума Old-Games.RU
    Скрыть объявление

Hard Voodoo 3/4/5 (все, кроме V1/2)

Тема в разделе "Hard & Soft", создана пользователем Wild_Wolf, 26 сен 2008.

  1. Wild_Wolf

    Wild_Wolf

    Регистрация:
    2 дек 2007
    Сообщения:
    2.112
    ...спустя 7 лет существования темы FAQ всё-таки насобирался.
    N.B. Карты на Voodoo1/2 обсуждаются в отдельной теме.


    Что такого в этих Voodoo3/4/5 ?
    Карты на чипах Voodoo3/4/5 олдгеймеру интересны прежде всего из-за поддержки проприетарного API Glide, бывшего одним из самых популярных api тех лет. Часто игры выпускались с одновременной поддержкой Glide и какого-нибудь ещё популярного 3D-api, при этом картинка в Glide могла отличаться от картинки в другом api! В общем и целом под Glide было заточено более сотни игр (список на вики).


    Ключевые особенности карт на Voodoo3/4/5
    • В отличие от своих предшественников (voodoo1/2), это уже полноценные интегрированные 2D/3D решения с поддержкой разрешений вплоть до 1600x1200 и даже способные рисовать 3D в окне.

    • Ни одна из карт не поддерживает SLI. Знакомые штырьки на некоторых картах - это фиче-коннектор, предназначенный для подключения, например, к тв-тюнеру.

    • Все карты на базе voodoo3/4/5 по-прежнему процессорозависимы в играх, потому что у них нет аппаратного блока расчёта трансформации и освещения вершин (Hardware T'n'L). Это значит, что чем медленнее ваш процессор, тем медленнее будет работать видеокарта. И наоборот :)
    • 32-битный рендеринг в 3D поддерживается только на Voodoo4/5.
    • Аппаратный постфильтр для 16-битного рендеринга. Точно так же, как и на вуду1/2, этот фильтр путём нехитрых манипуляций позволяет получать на выходе карты 22-битное изображение.

      На всякий случай: в 32-битном рендеринге постфильтр не работает :)

    • Вся серия видеокарт voodoo3/4/5 поддерживает 3 api:
      • Direct3D (DirectX)

      • Glide. Совместимость с играми эпохи voodoo1/2 в этом api неполная! Особенно это касается игр под DOS. Однако для большинства таких игр всё же существуют способы запуска (см. ниже абзац о совместимости).

      • OpenGL. В официальных драйверах поддержка OpenGL всеми картами реализована только как OpenGL -> Glide Wrapper. Да, это точно.
    Подробный экскурс по каждому семейству Voodoo и как распределялась модельная линейка можно почитать у нас на вики (и дополнить тоже можно!)


    Драйвера и где их достать.
    Если говорить об официальных дровах, то поддержка заканчивается на Линолиуме (Windows ME).
    В Windows XP есть встроенный драйвер для voodoo3/4/5, но он без Glide.
    Помимо оригинальных, существует множество любительских драйверов с поддержкой до windows 7 включительно.

    Достать драйвера можно здесь:



    Можно ли содержать в одном пк voodoo1/2 и voodoo3/4/5?

    Почитайте сперва здесь (конфликты драйверов).


    Тонкая настройка и отладочные переменные Voodoo3/4/5

    Для отладки Voodoo в DOS существуют специальные переменные (DOS environment variables). Они задаются инструкцией
    SET X=Y,
    где X - имя переменной , Y - её значение.

    Переменные применяются на-лету, но могут быть нюансы - лучше перестарховаться и настроить через autoexec.bat

    В винде можно разгонять (o/c) voodoo3/4/5 с помощью реестра, драйверов, а также с помощью универсальной утилиты Powerstrip, которая предоставляет некоторые дополнительные возможности разгона.

    Для твикинга скрытых параметров карт можно использовать любительские драйвера с расширенной панелью управления, либо твикать значения реестра вручную. Все параметры прописываются в следующем ключе реестра:

    HKEY_LOCAL_MACHINE\System\CurrentControlSet\Services\Class\Display\0000\

    !!Номер 0000 у вас может отличаться!! Это зависит от того, сколько у вас карт уже побывало в системе и под каким номером сейчас работает ваш 3dfx voodoo.

    В качестве названий параметров можно использовать переменные для отладки, как ранее в DOS. Опять же, для верности лучше ребутнуть комп после изменений параметров.

    Список переменных от вуду1/2
    Для вуду3/4/5 появились новые переменные, наиболее полный список есть здесь.

    Обратите внимание: в зависимости от версии драйверов, какие-то переменные там могут не работать. Точно посмотреть какие переменные работоспособны у вас можно, открыв HEX-редактором файл драйвера glidexx.xxx
    Например, мне так у не удалось заставить работать переменную для скриншотов из glide (FX_GLIDE_SCREENSHOT_KEY) под DOS, хотя в одной из последних версий glide2x.ovl она присутствует.


    Популярные твики:

    За постфильтр отвечают сразу две опции дров: 3D Filter Quality и Alpha-Blending. Если обе задраны соответственно в High и Sharper, то на выходе получается 22-битное изображение. При этом:

    Т.е. параметр "3D Filter Quality" позволяет выбирать режим "улучшателя" дизеринга. Значение Normal соответствует режиму фильтрации "1x4 линейный" (такой как в voodoo1), значение High соответствует улучшенному режиму фильтрации "2x2 квадратный" (voodoo3/4/5).


    N.B. Работоспособность постфильтра также завязана на версию драйверов. Часто бывает, что при определённом сочетании опций постфильтр просто не работает. Например:


    При нажатии PrtScn вы получите искажённое изображение.

    Решается назначением спец. клавиши на шоты для Glide:

    Увы, заскриншотить 22-битную картинку у вас не получится - ведь в буфере кадров, который вы собираетесь зашотить, ещё лежит 16-битная картинка, а постфильтр (он потому и пост-) применяется уже на стадии преобразования сигнала (в RAMDAC).
    Однако же выход есть: его (постфильтр) можно сэмулировать на скриншоте! Провести столь технологичную операцию вам поможет старый-добрый HyperSnap.
    Настраивается это так



    Совместимы ли voodoo3/4/5 с играми под DOS?
    Для большинства dos-игр первое, что нужно сделать - поставить 3dfx-патч. Такие патчи в большинстве своём есть у нас на страницах с играми. После этого, как правило, в папке с игрой появится отдельный исполняемый файл для запуска именно 3dfx-версии.


    Большинство 3dfx-патчей идёт со своим драйвером glide2x.ovl, который ориентирован на старые карты (voodoo1/2). Если у вас после запуска 3dfx-версии игры - фриз или краш, первое, что нужно попробовать, - заменить оригинальный файл glide2x.ovl, идущий с патчем, на glide2x.ovl из комплекта ваших установленных драйверов.
    Т.е. необходимо скопировать ваш glide2x.ovl в папку с исполняемым файлом игры (обычно папка с игрой). Любая игра первым делом ищет файл glide2x.ovl в своей директории. Именно так, подменяя оригинальный glide2x.ovl, очень часто удаётся запустить ту или иную игру под DOS.

    Бывают сложные случаи, когда glide2x.ovl статически слинкован (вшит) с исполняемым файлом игры. В этом случае вы можете или переделать экзешник, или воспользоваться переменными для отладки (см. выше).


    Табличка совместимости Voodoo3 с DOS-играми под Glide на VOGONS (не полная).

    Популярные частные случаи:
    • Blood.
      Закиньте в папку с игрой glide2x.ovl. Затем скачайте 3dfx-патч с этой страницы. Внутри архива вы найдёте всё необходимое для запуска.
      Разрешение щёлкать в игре опасно, можно пробовать редактировать blood.cfg. На вуду5 с последними бета-дровами у меня игра работает в 800x600. С проходимостью могут быть проблемы, но пройти пару уровней в софт-режиме никто не запрещает ведь :)

    • Carmageddon (Carmageddon Splat Pack).
      Закиньте в папку с игрой ваш glide2x.ovl.
      При старте чёрный экран - это видео проигрывается, но оооочень медленно. Его можно просто пропустить.

    • Pyl.
      Работает нормально. Закиньте в папку с игрой ваш glide2x.ovl.


    Что ещё посмотреть?
    • tdfx.de - фотографии всех видеокарт 3dfx, альтернативные версии и их краткие характеристики (и не только видеокарт...)
    • Очень подробный Обзор 3dfx Voodoo5 5500 AGP

    ...Но вы всегда можете дополнить!


    Оригинал поста от 26.09.2008. Контент весьма спорный.
     
    Последнее редактирование модератором: 27 июн 2019
  2. LANRUS

    LANRUS

    Регистрация:
    15 сен 2010
    Сообщения:
    4.621
    @Strannik_, я бы заморочился. Не только для Voodoo. Любая AGP1.0-совместимая карта будет работать. Если есть реальная контора, которая это сделает, то достать проект PCB - уже больше чем полдела! Я бы даже в одиночку заказал 3-4 штуки. И тогда отпадёт необходимость гоняться за видеокартами PCI, открыл авито - и лопатой греби из AGP что хочешь на тесты по 100 руб. штука, даже GF4Ti, даже с DVI выходами. Очень заманчиво. Есть вообще желающие скооперироваться?
     
    Колючий нравится это.
  3. Strannik_

    Strannik_

    Регистрация:
    19 сен 2016
    Сообщения:
    971
    LANRUS

    С учетом деталей, пайки, транспортировки себестоимость одного переходника будет порядка 3000-5000 р.
    Сам разводкой не занимался. Могу схему оформить, элементы подобрать. Хорошо бы иметь фото переходника от Оскара с обеих сторон, для проверки.

    Фото платы с двух сторон
    Переходник AGP2PCI | Обзоры процессоров, видеокарт, материнских плат на ModLabs.net
    awww.modlabs.net_uploads_gallery_blogs_mini_IMG_8071.JPG
    awww.modlabs.net_uploads_gallery_blogs_mini_IMG_8074.JPG
    Видно, что плата четырехслойная (четыре токопроводящих слоя).

    В этой статье дана схема трансляции сигналов
    agp - Самое интересное в блогах

    Потом ты захочешь такую штуку
    PCI Express PCI-E to PCI Adapter Card Asmedia 1083 Chipset Fess Drive Card | eBay
     
    Последнее редактирование: 3 окт 2017
    Goblinit нравится это.
  4. BrainRipper

    BrainRipper

    Регистрация:
    1 ноя 2009
    Сообщения:
    9.441
    Решение с болванкой обычно актуально для DOS-игр с CD-Audio.
     
  5. LANRUS

    LANRUS

    Регистрация:
    15 сен 2010
    Сообщения:
    4.621
    @Strannik_, переходник с PCI-E я никогда не захочу. Зачем он? А вот AGP2PCI очень актуально! Я готов стать пайщиком, но ничего не смыслю в проектировании таких вещей.
     
  6. Strannik_

    Strannik_

    Регистрация:
    19 сен 2016
    Сообщения:
    971
    LANRUS
    Характеристики схемы с пассивным преобразованием (http://img0.liveinternet.ru/images/attach/d/0/129/410/129410142_AGPPCIadapter.png)
    - материнская плата с PCI 2.1 (66МГц) с подержкой нпряжения питания 3,3В (в этой версии PCI оно опционально)
    - видеокарта AGP версии 1.0 (AGP 1x, AGP 2x, 3,3В)
    Особенности:
    - при установке преобразователя в PCI без поддержки частоты 66 МГц видеокарта может не запуститься.
    - видеокарта будет работать на частоте 66МГц в режиме AGP 1х.
    - видеокарта с питанием 1,5В может выйти из строя.
    - AGP текстурирование отсутствует. Видеокарта с его подержкой может не запуститься.
    - потребляемая мощность видеокарты не должна превышать допустимую нагрузку материнской платы. Необходимо сравнить спецификации AGP и PCI по допустимой мощности потребителей.
    Для изготовления требуется:
    - проверить схему преобразователя по спецификациям AGP и PCI. У Оскара есть джампики для ручной установки прерывания, их нет на схеме и несколько конденсаторов на сигнальных линиях.
    - выполнить разводку платы преобразователя
    - заказать изготовление плат. В первый раз 2-3 опытных для проверки.
    - напаять на платы разъем AGP. Разъем покупается новый за 200-500р. Тип - для краевого монтажа (Board Edge) с двумя рядами плоских контактов. Например, LPWE066DKRN-TAGP Sullins Connector Solutions | Connectors, Interconnects | DigiKey
    - напаять джампики и конденсаторы.
    - протестировать.

    В преобразователе Оскара дополнительно установлены два преобразователя напряжения. Один с молекса 5,0В преобразует в 3,3В. Второй преобразует 5,0В PCI в 3,3В AGP. Используются, если PCI не поддерживает напряжение 3,3В. Режим питания выбирается перемычками.
    Сами преобразователи - какие-нибудь аналоги КРЕН, выбранные по допустимой мощности потребителя, со стандартной обвязкой.
     
    Последнее редактирование: 3 окт 2017
    LANRUS нравится это.
  7. TheMadLynx

    TheMadLynx

    Хелпер

    Регистрация:
    9 июн 2015
    Сообщения:
    7.585
    Я тоже могу картинок закинуть и спеки для желающих странного.
     

    Вложения:

    LANRUS нравится это.
  8. Strannik_

    Strannik_

    Регистрация:
    19 сен 2016
    Сообщения:
    971
    TheMadLynx
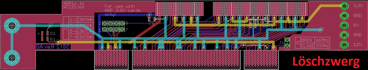
    Вся необходимая документация и разводка по слоям. Замечательно.
    Осталось подождать человека, желающего перевести это в pcb/dxf/plt с правильными размерами, добавить межслойные соединения, шелкографию и оформить заказ на изготовление.

    87 проводников... Хехе. Где мой моток МГТФ 0.12 для навесного монтажа?!
     
    Последнее редактирование: 3 окт 2017
  9. Gamecollector

    Gamecollector

    Регистрация:
    23 сен 2016
    Сообщения:
    2.410
    Вообще - стоит эту дискуссию перенести в другое место, она к Voodoo3/4/5 отношения практически не имеет.
    А так - я сомневаюсь, что практическая польза будет от пассивного переходника.
    На десктопных чипсетах 66 МГц PCI шины просто нет. Есть стандартная PCI со средой передачи 5 В. А поддержка 66 МГц требует среду передачи 3,3 В.

    И с чего-то есть у меня уверенность, что при втыкании переходника из поста выше в эту самую PCI 5 В - он сигнальное напряжение 5 В на AGP карту и подаст. С фейерверком. Так что какого хрена на переходнике разъём PCI универсальный - я не понЯл.
     
    Последнее редактирование: 3 окт 2017
  10. Strannik_

    Strannik_

    Регистрация:
    19 сен 2016
    Сообщения:
    971
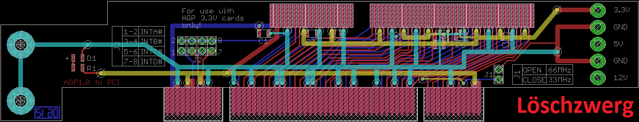
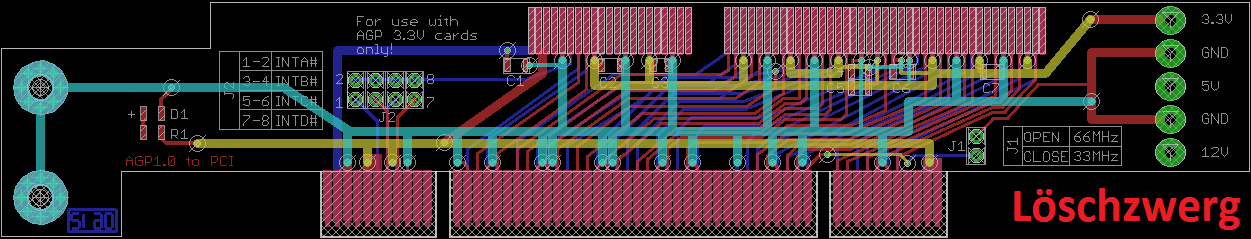
    Если рассматривать Loeschzwerg_3812_final.png, то там питание AGP идет с отдельной контактной площадки 3.3В. Откуда они берутся - другой вопрос.
    По любому, перед изготовлением проверять и проверять.
     
  11. LANRUS

    LANRUS

    Регистрация:
    15 сен 2010
    Сообщения:
    4.621
    Уважаемые, к чему ставить под сомнение то, что давно проверено и работает? Зачем сейчас открывать пустую дискуссию? Подобный переходник работает со всеми AGP Voodoo как раз в PCI 5V 33MHz из надёжных источников информации, это доказывает, что будут работать 100% «чистых» 3,3V карт и очень большая доля карт с двумя прорезями, способных работать в слоте AGP1.0 3,3V. Что вам ещё надо-то? Проверено самим Оскаром, проверено White'ом, которого я знаю лично.
    --- добавлено 3 окт 2017, предыдущее сообщение размещено: 3 окт 2017 ---
    Далее: питание должно быть ТОЛЬКО от молекса, ясен пень, в случае чего материнку очень жаль будет, поэтому только молекс. Далее: про AGP-текстурирование можно вообще не вспоминать, на фиг оно нужно?

    Итого – всё проблемы надуманы.
     
  12. Колючий

    Колючий

    Регистрация:
    6 май 2008
    Сообщения:
    7.243
    А вдруг кто-то хотел i740 в PCI воткнуть? :)
     
  13. zx-c64

    zx-c64

    Регистрация:
    29 июн 2013
    Сообщения:
    724
    По итогу, переходник нужен только для того, чтобы в56к поставить в pci. Все остальное без проблем можно найти сразу в pci варианте и без лишнего звена. И у заинтересованных обладателей в56 такой переходник уже есть.
    --- добавлено 3 окт 2017, предыдущее сообщение размещено: 3 окт 2017 ---
    i740 - особый случай, pci вариант это совсем другая карточка
     
  14. Gamecollector

    Gamecollector

    Регистрация:
    23 сен 2016
    Сообщения:
    2.410
    Ять...
    По русски же написал - сигнальное напряжение. Или другими словами - высокий уровень сигнала на шине данных. При чём тут питание?
    По спецификации AGP 1.0 максимум опорного напряжения Vddq - 3,6 В, а максимальный уровень сигнала - 4,1 В.

    Повторюсь, в PCI66 будет работать как часы, но в стандартную PCI 5 В я бы видеокарту через такое втыкать не рискнул бы.

    А "оно работает" - у оверклокеров и процессоры раза в 2 разгоняются и тоже типа работают.
     
  15. Goblinit

    Goblinit

    Регистрация:
    18 мар 2011
    Сообщения:
    4.439
    Полагаю, что именно за этим там и стоят два преобразователя. Вы даташит на них посмотрите, они могут и то, и другое, и даже третье.
     
  16. Metallian1988

    Metallian1988

    Регистрация:
    2 сен 2017
    Сообщения:
    70
    Битва с тормозящей Voodoo 3 продолжается. Болванка с High stakes так и не прочиталась, найденные мной репаки в 98-ой не запустились, а Nocd на версию 4 не встал. Сегодня ради интереса запустил Hot Pursuit в glide (добавил voodoo2a.dll из патча и в реестре прописал thrash driver)- тоже тормоза наблюдаются. Ну и установилась закономерность - карточка тормозит от облаков дыма и пыли (особенно на трассе Lost Canyon заметно). Такая же история и с High stakes, только там еще и елки спрайтовые добавляют. В чем может быть косяк? Неужели карта 99 года и 900 мгц процессор не могут переварить этот дым?
     
  17. LANRUS

    LANRUS

    Регистрация:
    15 сен 2010
    Сообщения:
    4.621
    Ну вообще-то уже известный мне переходник года 4 точно работает, и именно с видеокартой в56к, и именно в слоте 33мгц.
    Если бы видеокарты AGP типа 440mx или fx5200 были чем-то уникальным, то и эксперименты с ними было бы боязно проводить. Но их же везде как грязи, спалить не жаль.
     
  18. Gamecollector

    Gamecollector

    Регистрация:
    23 сен 2016
    Сообщения:
    2.410
    По схеме контакты шины адреса разъёма AGP напрямую соединены с ними же в разъёме PCI. A26 к A20 и так далее. Пассивный переходник.

    Как я понял из описания - преобразователи там для получения опорного напряжения +3,3 В от +5 В на Molex и +5 В в разъёме PCI, на тот случай, если шина PCI сильно древняя и +3,3 В на неё не заведены. К шине адреса/данных эти преобразователи отношения не имеют.

    Поэтому повторюсь, при втыкании этого агрегата в шину PCI со средой передачи 5 В (которая на всех десктопных материнских платах и стоит) - получатся те же самые +5 В на шине данных при передаче с материнской платы на видеокарту. Лично я бы не рискнул.
     
    Последнее редактирование: 4 окт 2017
  19. LANRUS

    LANRUS

    Регистрация:
    15 сен 2010
    Сообщения:
    4.621
    А я бы рискнул. AGP карточки можно чуть ли не на вес сейчас под опыты купить за сок. Потому бы и рискнул.
     
  20. BrainRipper

    BrainRipper

    Регистрация:
    1 ноя 2009
    Сообщения:
    9.441
    Need For Speed 4: High Stakes (Modern Patch)
     
  21. TheMadLynx

    TheMadLynx

    Хелпер

    Регистрация:
    9 июн 2015
    Сообщения:
    7.585
    @Gamecollector, проблема согласования логических уровней сигнала 3.3-5 В решена в японском варианте переходника: там стоит несколько простых микросхем соответствующих в ряд. Если вуду 5 работает без них, то скорее всего, чип VSA толерантен к 5 В на логике. Надо лишь поискать даташит на этот чип и посмотреть. В любом случае такие микросхемы (преобразователи уровня логического сигнала) доступны повсеместно и стоят копейки. И, мне сейчас лень снова листать спеки, но по памяти, 66МГц PCI это совсем не то же, что 66 Мгц AGP. Временные диаграммы передачи данных разные. Карта AGP должна уметь что-то типа degraded режима передачи данных, когда в сигнале много шума и данные передаются с двукратным повтором. Другими словами вуду думает, что ее воткнули в очень хреновый слот AGP и дважды вычитывает одинаковые данные с порта -- так и происходит магия превращения 33-66. Но это было давно, так что могу ошибаться.
     
    Последнее редактирование: 4 окт 2017
    Goblinit нравится это.
  1. На этом сайте используются файлы cookie, чтобы персонализировать содержимое, хранить Ваши предпочтения и держать Вас авторизованным в системе, если Вы зарегистрировались.
    Продолжая пользоваться данным сайтом, Вы соглашаетесь на использование нами Ваших файлов cookie.
    Скрыть объявление