1. Друзья, в это тяжёлое и непонятное для всех нас время мы просим вас воздержаться от любых упоминаний политики на форуме, - этим ситуации не поможешь, а только возникнут ненужные ссоры и обиды. Это касается также шуток и юмора на тему конфликта. Пусть войны будут только виртуальными, а политики решают разногласия дипломатическим путём. С уважением, администрация Old-Games.RU.

    Скрыть объявление
  2. Пожалуйста, внимательно прочитайте правила раздела.
  3. Если Вы видите это сообщение, значит, вы ещё не зарегистрировались на нашем форуме.

    Зарегистрируйтесь, если вы хотите принять участие в обсуждениях. Перед регистрацией примите к сведению:
    1. Не регистрируйтесь с никами типа asdfdadhgd, 354621 и тому подобными, не несущими смысловой нагрузки (ник должен быть читаемым!): такие пользователи будут сразу заблокированы!
    2. Не регистрируйте больше одной учётной записи. Если у вас возникли проблемы при регистрации, то вы можете воспользоваться формой обратной связи внизу страницы.
    3. Регистрируйтесь с реально существующими E-mail адресами, иначе вы не сможете завершить регистрацию.
    4. Обязательно ознакомьтесь с правилами поведения на нашем форуме, чтобы избежать дальнейших конфликтов и непонимания.
    С уважением, администрация форума Old-Games.RU
    Скрыть объявление

Hard Звуковые карты для DOS

Тема в разделе "Hard & Soft", создана пользователем easy_john, 21 май 2013.

?

Какие карты у вас есть

  1. Disney Sound Source / Covox / LPT dac

    5,6%
  2. Adlib

    5,6%
  3. IBM Music Feature Card / Tandy / PCjr

    0,3%
  4. Sound Blaster 1.x/2.x/Pro

    12,5%
  5. Sound Blaster 16/Vibra

    38,9%
  6. Sound Blaster awe32/awe64

    47,2%
  7. Sound Blaster compatible/clone (Ess, Opti, Crystal, ...)

    44,2%
  8. Pro Audio Sрectrum, PAS pro, PAS 16

    2,6%
  9. Gravis Ultrasound GF1 (Classic/Max/Extreme/Ace/clones)

    8,6%
  10. Gravis Ultrasound Amd (PnP/PnP Pro)

    7,6%
  11. Roland MT-32 series (LAPC, MT-32, CM-32, ...)

    6,9%
  12. Roland Sound Canvas series (SCC-1, SCB-55, RAP10, ...)

    6,6%
  13. Turtle Beach Series (Maui, Rio, Tropez, +, Pinnacle, ...)

    8,6%
  14. Ensoniq Soundscape series

    5,3%
  15. Yamaha XG series (db50xg, sw60xg, ...)

    19,8%
  16. Terratec AudioSystem EWS64XL

    3,3%
  17. Other Wavetable based (Aztech WaveRider 32+, ... )

    5,6%
  18. Sound Blaster Live

    43,2%
  19. Aureal Vortex

    31,0%
  20. DB waveblaster и другие

    6,9%
Можно выбрать сразу несколько вариантов.
  1. easy_john

    easy_john

    Регистрация:
    14 мар 2008
    Сообщения:
    1.708
    Обсуждение всего, что связанно со старыми звуковыми картами в DOS.
    Настройка/характеристики/качество/драйвера/совместимости и т.п.

    Можно обсуждать весь спектр звуковых плат и дочек, которые работают в DOS или в DOS-окне windows 9x.

    Основные элементы звуковых карт периода с середины 80-ых до конца 90-ых:
    1) "Кодек", цифро-аналоговый преобразователь, использовался для воспроизведения звуковых эффектов (выстрелы, взрывы, голос). Требовал большого объема потоковых данных (.snd, .wav, позднее .mp3), так что для музыки, до появления быстрых процессоров, больших дисков и сильной компрессии (.mp3), практически не использовался.
    Игра/программа должна была знать о стандарте кодека, что бы возможно было воспроизводить звуки через него.

    Типичные стандарты кодеков: SoundBlaster (SB ), SoundBlaster 2.0 (SB 2.0), SoundBlaster Pro2 (SB Pro2), SoundBlaster 16 (SB16), Microsoft(он же Windows) Sound System (WSS).


    2) "Синтезатор", использовался для воспроизведения музыки.
    2.a) FM синтезатор - недорогой чип, способный воспроизводить звуковые волны разных частот, музыка получалась не совсем реалистичная, но им были оборудованы даже самые дешевые звуковые карты.

    Плюсы: музыка будет (практически) одинаковая на всех картах.
    Минусы: качество музыки.
    Типичные стандарты FM синтезаторов: Yamaha OPL2 (mono), OPL3 (stereo)

    2.b) WaveTable синтезаторы - синтезаторы имеют свою память (большинство rom), в которой хранятся записанные семплы с настоящих инструментов. Синтезаторы получают от игры/программы только название инструмента и ноту и сами воспроизводят звук.

    Плюсы: качество музыки на порядок выше FM синтеза.
    Минусы: звучание инструментов на каждом синтезаторе свое, например музыка написанная для roland могла звучать плохо на синтезаторе yamaha/korg/emu и наоборот.
    Типичные стандарты:
    Технический стандарт используемый в играх:
    - нативный для некоторых карт исключений: GUS, AWE 32/64
    - общий, просто на передачу midi нот: MPU-401
    Стандарт на "формат" midi треков: до 1992 года - Roland LA (mt-32, cm32/64, lapc), после 1992 - GeneralMidi (GM/mpu-401/waveblaster).

    В 199x годах на PC был портирован формат "трекерных модулей" (.mod, .stm, .s3m, .xm и т.п.) представляющий из себя нотные листы как в midi, плюс коротких отрезков потоковых звуков, типа .wav, которыми эти ноты воспроизводились. Позволял в небольшом объеме 0.1-1 мб получать музыкальный трек приличного качества.

    Плюсы: качество музыки сравнимое с wavetable. Идентичное звучание на всех картах, т.к. для вывода звука использовался только кодек.
    Минусы: требовался производительный (от 486) компьютер т.к. нагрузка по проигрыванию ложилась на процессор (или некоторые звуковые карты, типа GUS/AWE)
    К сожалению, такой формат музыки довольно редко использовался в играх, наиболее известные примеры: Epic Pinball, OneMustFall, Crusader, Unreal.


    Список классов звуковых карт для примера и привлечения внимания:
    - PC Speaker
    - Disney Sound Source / Covox / LPT dac
    Характеристики
    - Adlib
    Характеристики
    - Tandy / PCjr
    - IBM Music Feature Card / Yamaha FB-01
    - Sound Blaster 1.x/2.x/Pro
    Характеристики
    - Sound Blaster 16/Vibra
    Характеристики
    - Sound Blaster awe32/awe64
    Характеристики
    - Sound Blaster compatible/clone (Ess, Opti, Crystal, ...)
    - Pro Audio Sрectrum 16
    Характеристики
    - Gravis Ultrasound GF1 (Classic/Max/Extreme/Ace/clones)
    Характеристики
    - Gravis Ultrasound Amd (PnP/PnP Pro)
    - Roland MT-32 series (LAPC, MT-32, CM-32, ...)
    - Roland Sound Canvas series (SCC-1, SCB-55, RAP10, ...)
    - Turtle Beach Series (Maui, Rio, Tropez, +, Pinnacle, ...)
    Характеристики
    - Ensoniq Soundscape series
    - Yamaha XG series (db50xg, sw60xg, ...)
    Характеристики
    - Terratec AudioSystem EWS64XL
    - Other Wavetable based (Aztech WaveRider 32+, ... )
    Характеристики
    - Sound Blaster Live
    - Aureal Vortex
    - DB waveblaster и другие

    Звуковые карты работающие в DOS с цифровым выходом s/p-diff
    Табличка

    Работа PCI звуковых карт в DOS:
    Подробности
    + DOS Sound Blaster compatibility: PCI sound cards vs. PCI chipsets

    Фак, по звуковым картам из конференций fido: FAQ по звуковым платам для IBM PC - faqs.org.ru
    Отдельные факи по:
    - Gravis Ultrasound - FAQ по семейству карт Gravis UltraSound - faqs.org.ru
    - SB AWE32/64 - FAQ по звуковым картам Sound Blaster AWE - faqs.org.ru
    - SB Live - FAQ по звуковой карте Sound Blaster Live! - faqs.org.ru
    - Aureal Vortex - FAQ по аудиокартам на чипах Aureal Vortex - faqs.org.ru

    Звуковые карты на wiki.old-games.ru - http://www.old-games.ru/wiki/Категория:Звуковые_карты
    Поиск игр, поддерживающих определенную звуковую карту на сайте MobyGames:

    Драйвера для старых звуковых карт:
    Коллекция сайта vogons: VOGONS Vintage Driver Library
    Мое ftp: ftp://ftp.amiwiki.spb.ru/Dos/Distrib/Sound/

    "Ликбез" по различным ISA звуковым картам от @Yuriy_X:

    Звуковые карты на чипах ESS (ISA)

    Звуковые карты на чипах Aztech (ISA)

    Звуковые карты Sound Blaster (ISA)

    Звуковые карты Yamaha (ISA)
     
    Последнее редактирование модератором: 21 дек 2024
    msdos9, Octohum, thinbody и 20 другим нравится это.
  2. zx-c64

    zx-c64

    Регистрация:
    29 июн 2013
    Сообщения:
    713
    делать было нечего:
    af3610e6341313d521d1539c9826bc85.jpg
    6ed9ffb6d1be5a4c87d592d4b29c671e.jpg
    6a21a79303f550294f4e9068e246d0c2.jpg
    играет замечательно. гребенка держится на ленте для приклеивания зеркал. при желании можно все вернуть как было раньше. не останется никаких следов, от пайки в том числе. думаю еще на tropez так же сделать
     
    MAN-biker, LANRUS, Geryon и ещё 1-му нравится это.
  3. easy_john

    easy_john

    Регистрация:
    14 мар 2008
    Сообщения:
    1.708
    Сильно!
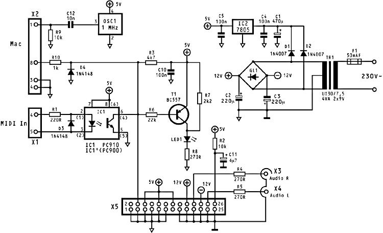
    А схема откуда?
    И куда выходит звук, на какой-нибудь вход cd микшера?
     
  4. zx-c64

    zx-c64

    Регистрация:
    29 июн 2013
    Сообщения:
    713
    звук на line-in идет. самые левые провода на втором фото.
    схема вот (это от какого-то break-out бокса, как я понял):
    e7a57fbf1ad3560731e9dac263490eaf.jpg
    все просто. самое сложное это ресет
     
    MAN-biker и easy_john нравится это.
  5. easy_john

    easy_john

    Регистрация:
    14 мар 2008
    Сообщения:
    1.708
    А, я понял, ты миди взял с порта, как если бы это был бокс внешний, просто засунул все на саму плату.
    Как с резетом обошел?
     
  6. zx-c64

    zx-c64

    Регистрация:
    29 июн 2013
    Сообщения:
    713
    со схемы выше я взял только резет. и то кондер другой поставил. остальные провода там питание (4 шт.), миди tx и выход звука. звук к земле через 10к притянул, увидел на другой схеме такое. не знаю теперь как проверить не перепутал ли левый-правый канал, в сетапах только эффекты по каналам тестируются
     
    Последнее редактирование: 13 апр 2014
    easy_john нравится это.
  7. easy_john

    easy_john

    Регистрация:
    14 мар 2008
    Сообщения:
    1.708
    Сравни в каком-нить descent (или другого со стерео миди) в режиме FM и GM, с какого уха начнет первый ударный играться.
     
  8. zx-c64

    zx-c64

    Регистрация:
    29 июн 2013
    Сообщения:
    713
    а с какого должно?


    возникла тут еще идея. на дочку напаять гребенку с обратной стороны разъема и сделать бутерброд (выходы звука не соединять конечно). звук наружу вывести на миксер, например. на db50 можно роланд scd/scb насадить. ненавижу лишние коробки снаружи, поэтому
     
    Последнее редактирование: 13 апр 2014
  9. easy_john

    easy_john

    Регистрация:
    14 мар 2008
    Сообщения:
    1.708
    С того же, как на FM. :)
    Например у меня в тестовых записях у всех карт постукивание перкуссии в левом ухе, а синтезатор в правом.
    Кроме sb16, но это известный глююк, что в каких-то SB были перепутаны каналы.
    Паять прямо на db50? Спортишь товарный вид. Лучше возьми монтажку большую и сделай там 3-4 WT коннектора.
    И, как я понимаю, каждый миди надо через опторазвязку втыкать.

    Такой бутерброд все же разумнее снаружи делать, для надежности.

    ---------- Сообщение добавлено в 14:51 ---------- Предыдущее сообщение размещено в 14:30 ----------

    О-хо-хо. Ты мне дал отличную идею. Купить пустышку isa, посадить на нее 4 WT дырки. Питание с isa, на задницу вывести 4 джека, со звуковухой соединить шлейфом.
     
  10. zx-c64

    zx-c64

    Регистрация:
    29 июн 2013
    Сообщения:
    713
    4 шт это перебор по-моему. их не расположить на одной плате. разве что такие мелкие как db51
     
  11. easy_john

    easy_john

    Регистрация:
    14 мар 2008
    Сообщения:
    1.708
    Если ставить "вертикально", т.е. WT разьем в самом низу платы, то как раз около 4 влезает на плату размером типа awe32.
     
  12. zx-c64

    zx-c64

    Регистрация:
    29 июн 2013
    Сообщения:
    713
    в pci такую плату надо. вроде все нужное питание там есть
     
  13. zx-c64

    zx-c64

    Регистрация:
    29 июн 2013
    Сообщения:
    713
    черепаха:
    af612deeeaaa859ed9b754b4558dfd7d.jpg
    514f794796e8cc7bbca324757211d036.jpg
    1f2439b12bb091d0e2f759584b9446c4.jpg
    4be07bf64ebe7917e0272d33eb1818ee.jpg
     
    MAN-biker и LANRUS нравится это.
  14. easy_john

    easy_john

    Регистрация:
    14 мар 2008
    Сообщения:
    1.708
    А зачем столько пайки на черепахе?
    Там же есть гребенка с midi out, совпадающая по распиновке с потром джойстика, и есть cd-in входы, для ввода звука.
     
  15. zx-c64

    zx-c64

    Регистрация:
    29 июн 2013
    Сообщения:
    713
    так меньше проводов болтается, аккуратнее выглядит

    был у меня промежуточный вариант как ты предлагаеш, не понравилось эстетически, да и +12 и -12 все равно паять надо
     
  16. easy_john

    easy_john

    Регистрация:
    14 мар 2008
    Сообщения:
    1.708
    Ну, не сказал бы что эстетичнее. На awe64 оно красивее получилось.
    Можно взять +5 и сделать на +/-12 конвертер :)
     
  17. zx-c64

    zx-c64

    Регистрация:
    29 июн 2013
    Сообщения:
    713
    на awe есть место куда прилепить гребенку можно. на этой, только на обратной стороне место, но тогда вместе с дочкой будет два слота занимать. поэтому только так. а по кол-ву проводов одинаково с awe.

    я думаю над тем, чтобы в один провод с б/п добавить -12. и запитывать дочки с этого провода. но тогда проводов в системнике добавится
     
  18. easy_john

    easy_john

    Регистрация:
    14 мар 2008
    Сообщения:
    1.708
    Вариант с проводом хуже, плюс несовместимость будет, в другую машину не переставить.
     
  19. zx-c64

    zx-c64

    Регистрация:
    29 июн 2013
    Сообщения:
    713
    лучше всего сделать промышленным способом pci плату под 2-3 дочки. сигнал миди брать снаружи через джой-порт (на awe64 по-другому без пайки никак) и через гребенку у кого она есть (как черепаха). звук в cd-in распихать по звуковухам. можно еще над цифровым выходом подумать с дочек
     
    Последнее редактирование: 14 апр 2014
  20. easy_john

    easy_john

    Регистрация:
    14 мар 2008
    Сообщения:
    1.708
    Не забудь еще микшер на каждую повесить и интерфейс управления микшером развести, и драйвер микшера на писать. :)
     
  21. LANRUS

    LANRUS

    Регистрация:
    15 сен 2010
    Сообщения:
    4.621
    Привет. Ты разочаровался окончательно в звуковых железяках под DOS и решил целиком на DOSBOX, да?
    На моей биос давно самопальный. Родной не позволил запустить карту AV310. Так что у меня тоже резервная микруха есть :). А ещё в новом бивисе функция ACPI пересажена на IRQ10. Я заинтересован во второй плате очень. Если что, пиши.

    ---------- Сообщение добавлено в 21:56 ---------- Предыдущее сообщение размещено в 21:49 ----------

    dizzydevil, скоро будет опубликован на модлабс обзор по вуду5-6000 и мой обзор по сборке звука под дос. Тебе могу выслать так, хоть сейчас. Там много интересного.
     
  1. На этом сайте используются файлы cookie, чтобы персонализировать содержимое, хранить Ваши предпочтения и держать Вас авторизованным в системе, если Вы зарегистрировались.
    Продолжая пользоваться данным сайтом, Вы соглашаетесь на использование нами Ваших файлов cookie.
    Скрыть объявление